Изаберите ваш језик

Организација

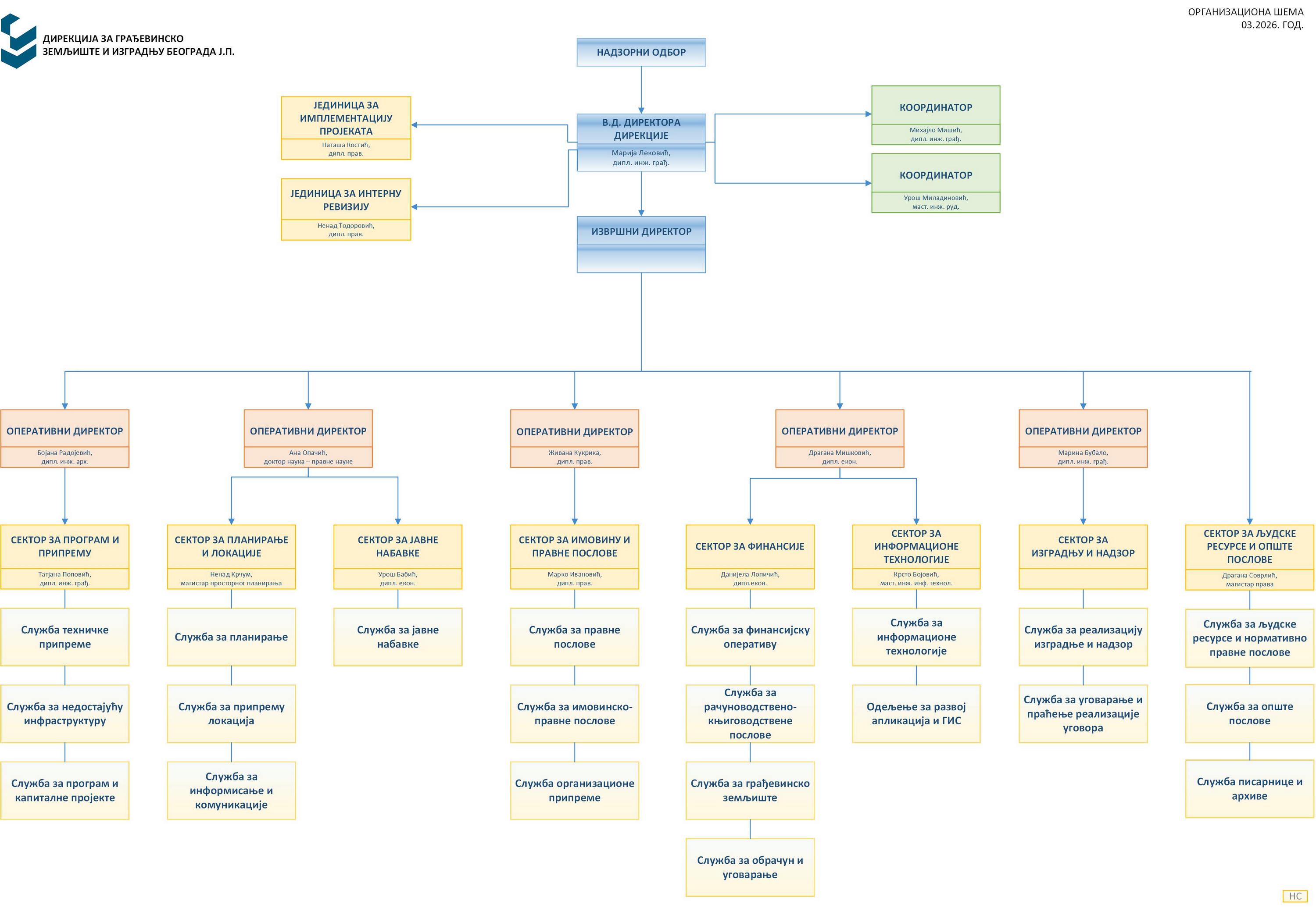
Организација

Дирекција за грађевинско земљиште и изградњу Београда Ј.П.

Надзорни одбор

Председник Надзорног одбора

Чланови Надзорног одбора

Вршилац дужности директора Дирекције
Координатор

Јована Богдановић, маст. инж. грађ.
Михајло Мишић, дипл. инж. грађ.
Урош Миладиновић, маст. инж. руд.

Јединица за имплементацију пројеката

директорка јединице

Зденка Сабљић, дипл. инж. арх.

Јединица за интерну ревизију

директор јединице

Ненад Тодоровић, дипл. прав.

Оперативна директорка

Бојана Радојевић, дипл. инж. арх.

Сектор за програм и припрему

директорка
Татјана Поповић, дипл. инж. грађ.

Службе:

  • Служба техничке припреме
  • Одељење за програм и недостајућу инфраструктуру
Оперативна директорка

Ана Опачић, доктор наука – правне науке

Сектор за планирање и локације

директор
мр Ненад Крчум, дипл. пр. планер

Службе:

  • Служба за планирање
  • Служба за припрему локација
  • Служба за информисање и комуникације
Сектор за јавне набавке

директор
Урош Бабић, дипл. екон.

Служба:

  • Служба за јавне набавке
Оперативна директорка

Живана Кукрика, дипл. прав.

Сектор за имовину и правне послове

директор
Марко Ивановић, дипл. прав.

Службе:

  • Служба за правне послове
  • Служба за имовинско правне послове
  • Служба организационе припреме
Оперативна директорка

Драгана Мишковић, дипл. екон.

Сектор за финансије

директорка
Данијела Лопичић, дипл.екон.

Службе:

  • Служба за финансијску оперативу
  • Служба за рачуноводствено-књиговодствене послове
  • Служба за грађевинско земљиште
  • Служба за обрачун и уговарање
Сектор за информационе технологије

директор
Крсто Бојовић, маст. инж. инф. технол.

Службе:

  • Служба за информационе технологије
  • Одељење за развој апликација и ГИС
Оперативна директорка

Марина Бубало, дипл. инж. грађ.

Сектор за изградњу, надзор и високоградњу

директор

Службе:

  • Служба за реализацију и надзор инфраструктурних радова
  • Служба за високоградњу
  • Служба за уговарање и праћење реализације уговора
Сектор за људске ресурсе и опште послове

директорка
Драгана Соврлић, магистар права

Службе:

  • Служба за људске ресурсе и нормативно-правне послове
  • Служба за опште послове
  • Служба писарнице и архиве

Радно време

Радно време је сваког радног дана од 7.30 до 15.30 часова са паузом од 10.30 до 11.00 часова.

Његошева 84, 11111 Београд, Србија
Контакт центар: +381 (0)11 2041-300
E-mail: info@beoland.com
Mатични број: 07094094; ПИБ 100293512

Корисни линкови